WELCOME_MESSAGE

Procura Generale di Cassazione

Procura Generale di Cassazione

Organizzazione

L’obbligo di pubblicazione non è applicabile all’amministrazione

L’obbligo di pubblicazione non è applicabile all’amministrazione

L’obbligo di pubblicazione non è applicabile all’amministrazione

Riferimento normativo

  • Art. 13, c.1, lett. b), d.lgs. n. 33/2013

       Uffici della Procura


Riferimento normativo

  • Art. 13, comma 1, lett. c), d.lgs. n. 33/2013

Organigramma Magistrati 

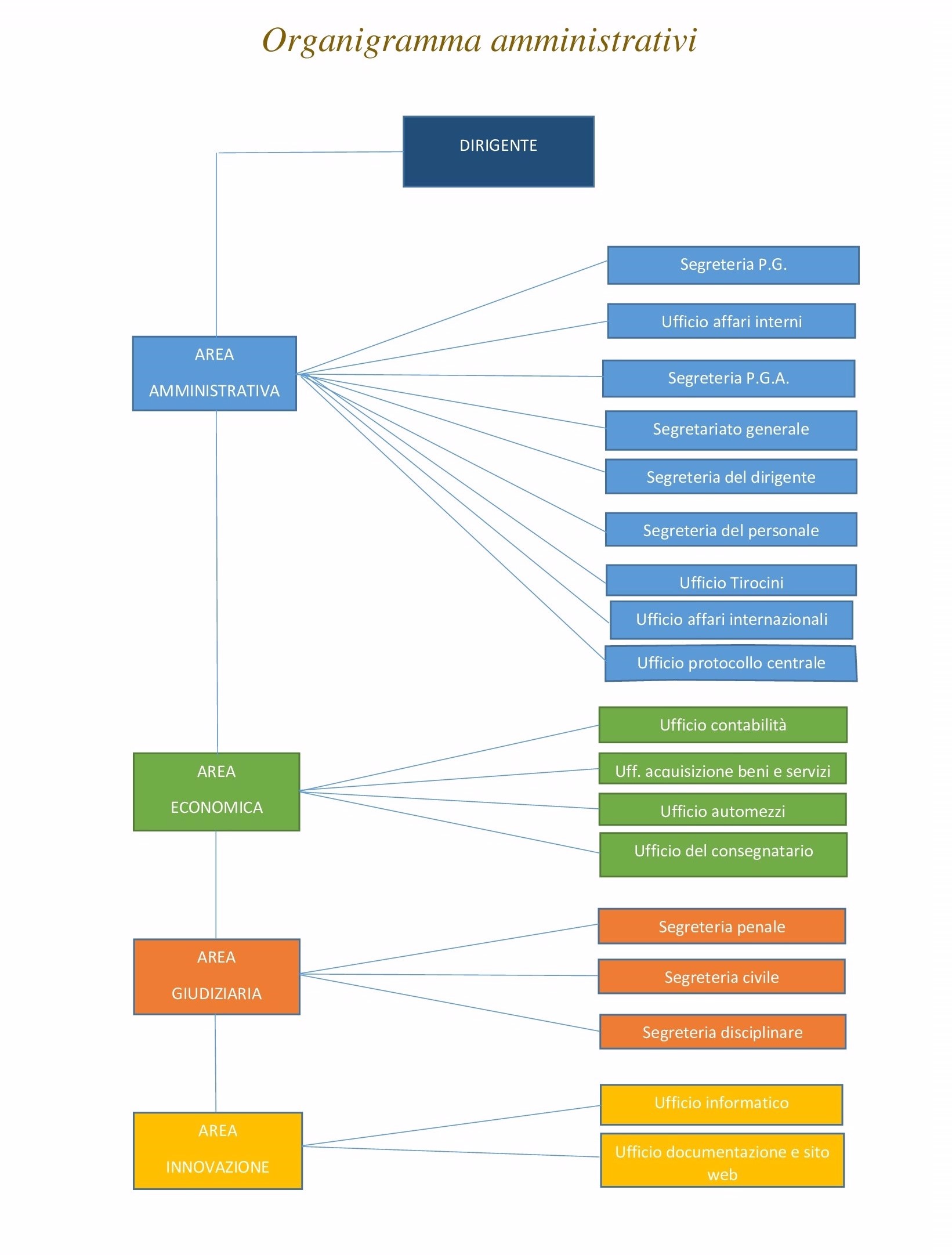
Organigramma Amministrativi 


Riferimento normativo

  • Art. 13, c. 1, lett. d), d.lgs. n. 33/2013

Ubicazione Uffici e Contatti della Procura Generale presso la Corte di Cassazione


Torna a inizio pagina Collapse